2022년 9월21일 조정대상지역 발표
서울, 경기도 수도권 조정대상지역
전국적으로 집값 하락세가 이어지고 있습니다. 이에 정부는 세종시를 제외하고 모든 지역에 조정대상지역을 해제하기로 했습니다. 수도권에서는 하락세가 가파른 인천의 투기과열지고를 해제
ummaggatoori.com
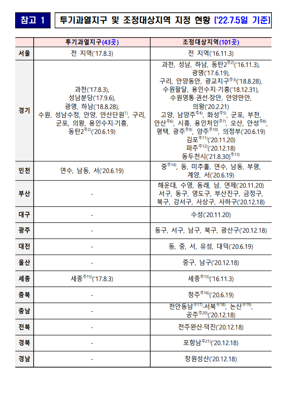
안녕하세요, 꿀정보공유하는 꿀공입니다. 6월30일에 드디어 투기과열지구와 조정대상지역 해제지역을 발표하였습니다. 사실 제가 갖고있는 지역에 투기과열지구의 해제가 되기를 바라고 바랐는데요, 택도 없는 소리였나봅니다.
이번 윤정부에게 부동산 정책에 굉장한 기대를 걸고 있었지만, 실질적으로 전 정부와 비교했을 때는 크게 다른점이 없는 것 같아 아쉬움이 많이 남습니다.

이번 발표는 지방광역시의 일부와 중 소도시들이 투기과열지구 및 조정지역에서 해제 되었습니다.
가장 하락세가 뚜렷했던 대구는 수성구를 제외하고 나머지 전 지역이 비규제 지역이 되었습니다.

투기과열지구,조정대상지역 해제지역
투기과열지구해제지역 6곳
1. 대구 수성구
2. 대전 동, 중, 서, 유성구
3. 경남창원 의창구
조정대상지역 지정 11곳 해제
1. 대구 동구, 서구, 남구, 북구, 중구, 달서구, 달성군
2. 경북 경산시
3. 전남 여수시, 순천시, 광양시
수도권에서는
안산단원구 대부동동, 대부남동, 대부북동, 선감동, 풍도동, 화성 서신면이 규제지역에서 해제되었습니다.
집값하락세가 뚜렷했던 세종시는 규제지역에서 해제될것을 예상하고 있었지만 청약경쟁률이 높고 잠재적 상승시기가 남아있다는 판단에 이번 해제지역에는 포함되지 않았습니다.
그렇다면 비규제지역에서 완화되는 정책이 어떤것인지 알아보도록 하겠습니다.

규제 지역 해제 효과
1) 주택담보대출 비율 LTV
조정대상지역에서는 주택담보대출 비율이 9억 이하 구간이 50% 9억 초과시 30%)로, 투기과열지구에서는 9억 이상 40% (9억 초과 20%)로 제한되었습니다.
하지만 비규제지역은 주택담보대출비율LTV는 70%까지 완화가 됩니다.
2) 양도세 비과세를 위한 2년 거주 요건 면제
1주택일 경우 양도세 비과세 요건을 갖추기 위해서는 2년간 실거주를 해야하지만, 비규제지역이라면 실거주 요건이 없습니다. 즉 갭투자를 통해 전세를 주다가 매도하여도 비과세 혜택을 받을 수 있습니다.
하지만 주택 취득 시점에서 규제지역이었다면 양도시에도 비규제지역이라도 비과세를 위해서는 2년 거주 요건이 적용되니 주의하셔야 합니다.
3) 양도세 중과세 면제
다주택자가 규제지역 안에 있는 주택을 매도 할 경우 양도세가 중과되지만, 비규제지역의 경우 중과세가 없습니다. 그러나 현재 정부에서 1년간 양도세 중과유예 정책을 시행중 이기 때문에 다주택자에게는 1년안에 매도를 한다면 큰 혜택은 없겠습니다.
4) 일시적2주택자 종전주택 처분기간 3년
규제지역에서 이사를 위해 일시적으로 2주택이 되면 종전주택을 1년안에 처분해야 양도세가 비과세, 중과세가 되지 않았습니다. 비규제지역에서는 일시적2주택의 경우 종전주택을 3년 내에 처분 하면 됩니다.
5)취득세 중과세 면제
1주택자가 추가로 주택을 매수할 경우 규제지역은 8%의 취득세가 중과됩니다. 하지만 비규제지역은 2주택 까지 는 1~3%, 3주택부터 8% 취득세가 적용됩니다
6) 종부세의 세율 구간이 낮아집니다.
7)자금조달계획서 작성하지 않다도 됩니다.

투기과열지구가 재개발,재건축 정비사업에 제한되는 효과
1. 재건축사업 조합원당 재건축 주택 공급수 제한 (1주택)
2. 재건축사업 조합원 지위 양도제한 (조합설립인가 후 소유권이전등기시까지)
3. 재개발사업 조합원 지위 양도제한 (관리처분계획인가 후 소유권이전등기시까지)
4. 정비사업 분양주택 재당첨 제한 (5년)
5. 주택 취득 시 자금 조달 및 입주계획 신고 의무 + 증빙자료 제출












2022년 9월21일 조정대상지역 발표
서울, 경기도 수도권 조정대상지역
전국적으로 집값 하락세가 이어지고 있습니다. 이에 정부는 세종시를 제외하고 모든 지역에 조정대상지역을 해제하기로 했습니다. 수도권에서는 하락세가 가파른 인천의 투기과열지고를 해제
ummaggatoori.com
투기과열지구와 조정대상지역 정책이 더 궁금하다면?
6월21일 부동산 정책, 분양가상한제 조정안
분양가 상한제란? 1. 저렴한 신축주택 공급 및 공급자의 과도한 개발이익 방지 등을 위해 분양가 상한제 및 고분향가 심사제도 등 운영 중입니다. 분양가 안정을 위해 시.군.구 분양가심사위원회
ummaggatoori.com
양도세 계산법 총정리
양도소득세 계산방법 총 정리, 계산기 사용법, 중과제외주택
양도소득세 양도소득세란? 양도소득세는 토지,건물,부동산에 관한 권리, 주식 등을 유상으로 양도함으로서 발생하는 소득에 대해 부과하는 국세입니다. 현행 세법상 양도소득세는 특별한 경제
ummaggatoori.com
분양가상한제 투기과열지구 해제되나
경기도 투기과열지구, 분양가상한제 해제 되나
경기도 투기과열지구 및 조정대상지역 해제되나 더불어 민주당의 김동연 경기도지사가 불합리한 경기도 내 투기과열지구 및 조정대상지역 해제를 추진하겠다고 약속했습니다. 지난 정부 시절
ummaggatoori.com
다주택자 양도세 완화
다주택자 양도세 완화 , 비과세, 기본세율, 중과세 총정리
5월 11일부터 1년간 한시적으로 다주택자 양도세를 완화합니다. 정부는 이번 완화 정책으로 인해 기존보다 많은 매물 출회를 기대하고 있습니다. 6월 1일을 기점으로 재산세와 종부세에 대한 보
ummaggatoori.com
오피스텔 주택수 세금 총 정리
오피스텔 세금, 투자, 주택수 포함 총정리
오피스텔은 말 그대로 업무를 위해 만들어졌습니다. 그런데 점점 진화를 거듭하며 주거용 오피스텔, 아파텔이란 신조어까지 탄생하게 된 것입니다. 그리하여 오피스텔은 두 가지로 나누어집니
ummaggatoori.com
댓글